【高校受験2026】青森県立高、募集人員80人減の7,055人 4枚目の写真・画像 | NewsCafe

【高校受験2026】青森県立高、募集人員80人減の7,055人 4枚目の写真・画像

 青森県教育委員会は2025年10月22日、2026年度(令和8年度)青森県立高等学校・中学校入学者募集人員を発表した。県内の中学校卒業予定者数9,403人に対し、県立高校全日制の募集人員は前年度比80人減の7,055人。

子育て・教育 リセマム/教育・受験/中学生
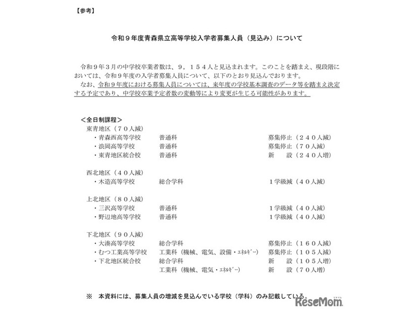
2027年度(令和9年度)青森県立高等学校入学者募集人員(見込み)について
画像出典:青森県教育委員会 2027年度(令和9年度)青森県立高等学校入学者募集人員(見込み)について

特集

子育て・教育 アクセスランキング

  1. 【高校受験2026】愛知県公立高、選抜決定事項・募集人員…主な変更3点

    【高校受験2026】愛知県公立高、選抜決定事項・募集人員…主な変更3点

  2. 【大学受験2026】進研模試「合格可能性偏差値」9月版

    【大学受験2026】進研模試「合格可能性偏差値」9月版

  3. 【高校受験2026】兵庫県公立高、募集定員2万9,720人…姫路市立高を開校

    【高校受験2026】兵庫県公立高、募集定員2万9,720人…姫路市立高を開校

  4. 18歳までの子育て費用2,172万円、物価高などで生活費増…国立成育研調査

  5. 公立高校入試に「デジタル併願制」導入、中高生の声を募集

  6. 子供たちが考える修学旅行…中野区、費用も全額補助へ

  7. 今年のインフルエンザ「早く・広く・長く」医師が教える3つの備え

  8. 【高校受験2026】愛知県公立高、希望倍率(第1回9/10時点)松蔭4.74倍

  9. 【高校受験2026】岡山県立高、募集定員は1万625人…前年度増減なし

  10. 【高校受験2026】福井県の進路調査…県内進学志望は96.4%

アクセスランキングをもっと見る

page top